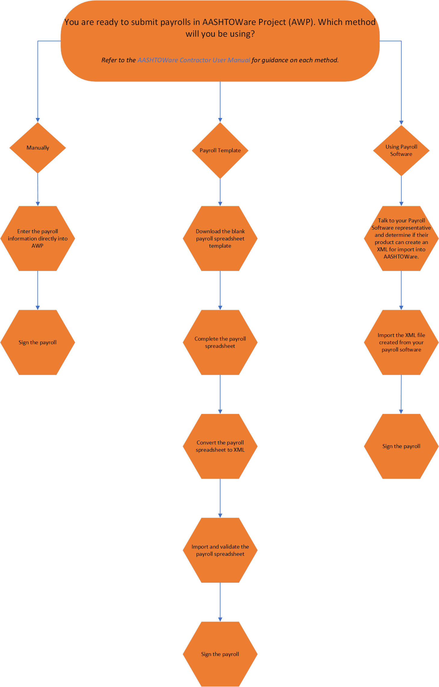
I'm ready to start uploading payrolls into AWP. What do I do now?
There are three ways to get payroll information into AWP.
1. Enter information into AWP manually for each week
2. Download a copy of the AASHTOWare Payroll Spreadsheet Template, fill out the spreadsheet, convert the spreadsheet, then upload directly into the system.
3. Some accounting systems are already set up to export payroll data directly into AWP. Contact your payroll software company for information or contact a third-party software provider who can set up a conversion for you. Instructions for third party uploading can be found here.
Who can see the payroll I submit?
Project staff will only be able to see the information that is appropriate for their position. You will submit all certified payroll details in AWP. Prime contractors will be able to see their subcontractor's payroll prior to sending it on to agency staff in the system. The system will take care of redacting the personally identifiable information for you.
Payroll Forms
AASHTOWare Payroll Spreadsheet Template
AASHTOWare Project Payroll Spreadsheet Conversion Utility

The State of Connecticut does not endorse any of the below vendors.
These are third-party XML generators used by some of our Contractors to generate a third-party XML for upload into AASHTOWare Project.
| Company Name | Contact Person | Email Address | Main Phone | |
|---|---|---|---|---|
| Foundation Software | Denise East | dae@foundationsoft.com | 800-246-0800 | |
| Foundation Software | Chris Urban | clu@foundationsoft.com | 800-246-0800 | |
| Intersoft Systems, Inc. | Bitsy Law | sales@intersoftsystems.com | 800-547-6429 | |
| Progressive Reports | David Hardy | david.hardy@progressivereports.com | 971-223-3658 | |
| Sage Contractor 100 | Steve - Techware | stevep@techwaremn.com | 320-259-9866 | |
| Sage Contractor 100 | Gary - Contract Business Tools | gary@contractorbusinesstools.com | 320-259-9866 | |
| ViewPoint & Spectrum | Bill Wagnon | bwagnon@selectviewdata.com | 314-566-0906 | |
| Sunburst Software Solutions | Nancy Smyth | sales@sunburstsoftwaresolutions.com | 888-348-2877 | |
| Beacon Data Group | Sage Keegan | sage@beacondatagroup.com | 508-341-1955 |